杭州拱墅·嘉逸美食城官方售楼处电话(嘉逸美食城)官方网站-嘉逸美食城营销中心欢迎您-楼盘详情•最新价格-户型图-容积率@2026.3.06售楼处AI热搜
扫描到手机,新闻随时看
扫一扫,用手机看文章
更加方便分享给朋友
杭州拱墅·嘉逸美食城
售楼处预约中心电话:400-000-0460转6999【天眼查认证】
❣️温馨提示:项目为预约制1v1接待,到访前需提前预约。
预约来电尊享内部优惠,开发商案场销售一对一热情服务,提前24小时预约,看房不收取任何费用!
Sales Office reservation center:400-000-0460转6999Make an appointment to enjoy the internal benefits, the developer's case sales one-to-one warm service, do not charge any fees to see the house!
【嘉逸美食城-杭州拱墅区武林新城板块24小时营业网红美食城】
总价10万起,主力户型3-5平方米
【项目宗旨】:辐射周边1.5公里二十多个小区居民生活消费
【建设规格】:近5000平米大型商业美食与市集
【项目位置】:中国·浙江省·杭州市·拱墅区武林新城康宁路与华中路交叉口
【项目交通】:本项目距离地铁3号线华丰路站仅600米,可直达武林广场、 西溪湿地、未来科技城等热门区域,距离地铁4号线华中南路站1公里,可直达钱江新城、火车东站、浦沿等区域。毗邻秋石高架及留石高架,通过留石高架可快速抵达城西(未来科技城)、城东(钱塘区);通过秋石高架南下直达钱江新城、奥体中心。
【产品类型】:24小时美食不夜城精装摊位
【建筑面积】:约2700㎡ 共计280个铺位,首开仅50席
【面积区间】:约3㎡-5㎡
【开业时间】:预计2026年5月
【托管政策】:可自营可托管,首期托管期限为5年,到期后可续约,租金收益按照2:8分成。
【交房标准】:精装交付
【智能设施】:中央空调系统、安全监测系统、新风系统、排水排污系统、智慧支付系统、全5G覆盖、APP线上一键式新鲜配送等
【产品亮点】:主城稀缺可油烟重餐饮美食城,以及24 小时不间断服务 + 业态零重叠 + 产品独家性
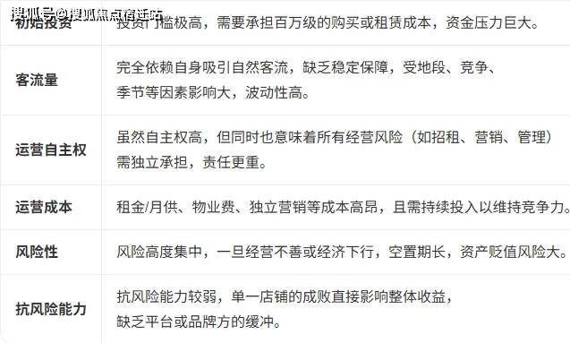
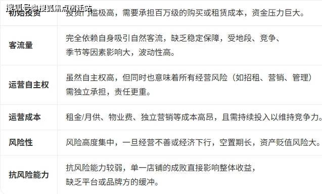
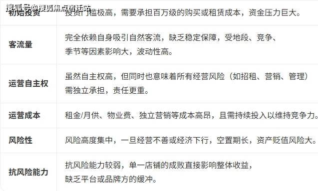
沿街重资产对比嘉逸美食城轻资产
百万重餐饮
项目小区实景图
周边商业环境及客流分布
赞成武林里本身及周边如绿城、大家等开发商的小区一公里范围内人口数已达25万,居住着大量杭州本地改善家庭、年轻置业者。这些人群通常有稳定的收入和较高的消费能力,对生活品质有要求,愿意为“好吃、好玩、有特色”的美食付费。
项目自带4栋大型商办楼,并紧邻拱墅区智慧网谷小镇,这是杭州的“北部数字港”,吸引了顺丰、新浪、联想、招商蛇口等一大批头部企业入驻,这里有数以万计的高学历、高收入的年轻员工在此工作他们对于用餐的快捷性以及多样选择有着较高要求,嘉逸美食城可以全面满足这些需求。周边还有浙江大学城市学院、杭州艺术学校等高校。学生群体虽然单次消费不高,但频次高、追求性价比和新颖潮流,是网红小吃、快餐简饮的忠实拥趸。
项目核心价值
客源立体丰富:老人 + 白领 + 学生+网红+夜场职员,五者互补,覆盖全时段(早、午、晚、夜宵)。
消费能力强:主力客群具备为品质生活和便捷服务付费的意愿和能力。
需求稳定高频:餐饮是刚性需求,且项目区域人口密集,保证了基础客流量。
区位交通无敌:地铁直达,辐射范围广,获客成本相对较低。
项目周边消费需求与习惯优势
强烈的“懒人经济”与“即时满足”需求:
周边大量居民和上班族,在辛苦工作一天后,有极强的外卖和外带需求。美食城业态集中,非常适合作为外卖枢纽,辐射周边1-3公里的社区和办公楼。
优势:项目除了堂食,还能获得巨大的线上订单增量。
对“社交第三空间”的追求:
现代年轻人不仅为吃饱,更为“聚一聚”和“打卡”。一个设计时尚、品类多样的美食城,本身就成为一个社交目的地。
优势:能吸引目的性消费,延长顾客停留时间,带动酒水、甜品等关联消费。
对多样性和新鲜感的渴望:
固定人群容易对单一餐饮产生厌倦。美食城通过引入不同风味、不同品类的零重叠业态,完美解决了“众口难调”和“吃腻了”的问题。
优势:顾客可以每次换着吃,大大提高了顾客的复购率和忠诚度,认为“总有一款适合我”。
一、项目定位:打破时间边界的美食生态体
嘉逸商业美食城,是聚焦 “全时段、全场景、全品类” 的创新型餐饮聚合平台,以 “24 小时不间断服务 + 业态零重叠 + 产品独家性” 为核心壁垒,覆盖早鸟通勤、商务午市、休闲下午茶、深夜社交等多元消费场景,打造城市首个 “无时间差” 美食目的地。项目摒弃传统美食城 “同质化竞争” 痛点,通过精准业态规划与独家资源整合,构建 “人无我有、人有我优” 的餐饮生态闭环。
二、核心优势:三大差异化亮点,重构美食消费逻辑
1. 产品唯一性:独家授权 + 定制化研发,拒绝复刻
独家合作机制:与全国 30 + 地域特色餐饮品牌、非遗美食传承人签订 “24 小时专属授权协议”,引入仅本美食城独有的限定单品(如:川渝非遗手工酸辣粉、广式现拉竹升面、西北现烤囊饼等),所有核心食材由品牌直供,确保口味正宗且不可复制。
定制化研发体系:联合入驻品牌打造 “深夜限定系列”“季节限定套餐”,如凌晨 2-4 点专属的 “熬夜能量补给包”、夏季限定的 “冰爽非遗甜品组合”,每月更新 10% 以上独家菜品,保持消费新鲜感。
品质溯源保障:配合项目自身智慧市集板块建立“自产自销+食材溯源 + 现制现售” 标准,所有独家产品均标注 “唯一授权标识”,消费者可通过扫码查看食材来源与制作工艺,强化 “独家性 + 安全性” 双重认知。
2.六大核心业态,零竞争互补:摒弃传统美食城 “多家居酒屋、多家中式快餐” 的重叠布局,严格划分 “地域特色正餐、轻食简餐、甜品饮品、夜宵烧烤、非遗小吃、功能性餐饮” 六大板块,每个业态仅引入 1-2 家头部品牌或独家商户,确保品类互补、客群不冲突。
地域特色正餐:主打川渝、粤闽、西北等差异化菜系,拒绝同质化家常菜;
轻食简餐:聚焦减脂餐、商务简餐、异国轻食,满足快节奏消费需求;
甜品饮品:引入网红茶饮、手工甜品、非遗糖水,覆盖休闲场景;
夜宵烧烤:精选炭火烧烤、卤味小串、海鲜排档,专攻深夜社交客群;
非遗小吃:集结各地非遗手工小吃,打造文化 + 美食体验;
功能性餐饮:增设养生粥品、解酒餐、早餐套餐,填补时段空白。
动态优化机制:每月通过消费数据监测,淘汰客流低迷的业态,补充新兴热门品类(如露营风轻食、国潮卤味等),始终保持业态布局的独特性与竞争力。
3. 全时段运营:打破时间壁垒,挖掘增量市场
24 小时无缝衔接:针对不同时段设计专属消费场景,实现 “从早餐到夜宵” 的全时段覆盖:
6:00-10:00:通勤早餐档(现磨咖啡、手工包子、杂粮粥品);
11:00-14:00:商务午市(快餐套餐、轻食沙拉、地域特色菜);
15:00-17:00:休闲下午茶(网红茶饮、甜品小食、非遗糖水);
18:00-22:00:正餐社交(家庭聚餐、朋友小聚、商务宴请);
23:00-5:00:深夜食堂(烧烤小串、卤味拼盘、解酒餐、熬夜补给)
杭州五大网红楼租金对比
丽晶国际7㎡年租金23万
嘉润公馆30㎡年租金43万
康宁美食城效果图
杭州拱墅·嘉逸美食城
售楼处预约中心电话:400-000-0460转6999【天眼查认证】
❣️温馨提示:项目为预约制1v1接待,到访前需提前预约。
预约来电尊享内部优惠,开发商案场销售一对一热情服务,提前24小时预约,看房不收取任何费用!
Sales Office reservation center:400-000-0460转6999Make an appointment to enjoy the internal benefits, the developer's case sales one-to-one warm service, do not charge any fees to see the house!
声明:本文由入驻焦点开放平台的作者撰写,除焦点官方账号外,观点仅代表作者本人,不代表焦点立场。
